无障碍阅读
搜索热点:
首页
新闻中心
政府信息公开
办事服务
互动交流
当前位置:
首页
>
政府信息公开
>
法定主动公开内容
>
政府会议
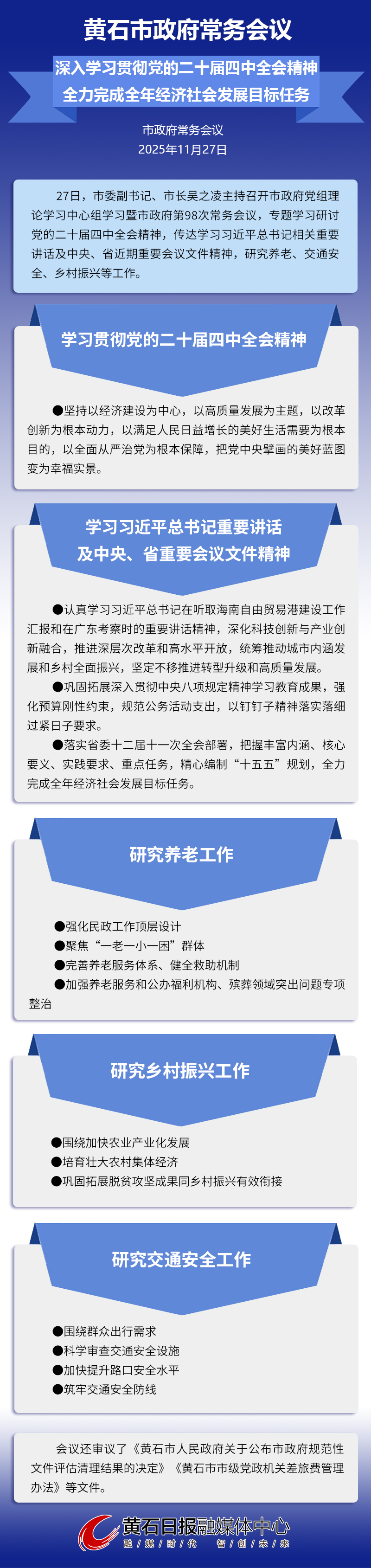
图解 市政府第98次常务会议
来源:黄石市人民政府网 时间:2025-11-28